免费看一级I一区二区视频在线看I免费a级观看I中文高清avI操操碰I色福利网

?

廣州食品安監部門公布鑒別毒蘑菇的"6大誤區"

發布時間:2017-05-25

 

圖片關鍵詞

鵝膏(毒蠅鵝膏 蛤蟆菌) 有毒 切勿食用

    近日,廣州市食品藥品監督管理局聯合廣州開發區市場和質量監管局舉辦“切勿采食野生毒蘑菇,預防食物中毒”主題宣傳日活動。據介紹,去年曾造成東莞5人集體中毒喪生的毒蘑菇在廣州也有零星發現,食品安監部門提醒,近期廣州多雨潮濕,野生蘑菇生長旺盛,切勿按網上的“土辦法”或者個人經驗采食。

  

    此次宣傳活動以現場巡演、現場食品檢測、食品安全視頻播放、發放食品安全宣傳手冊等方式進行,市民在現場能真實感受到食品安全問題的重要性。

  

    “目前,還沒有快速可靠的方法來鑒別蘑菇的毒性,僅憑借肉眼觀察辨別野生蘑菇的毒性,是非常不科學的。”廣州市食藥監管局有關負責人介紹,毒蘑菇又稱毒蕈,每年四至七月是野生蘑菇生長的旺盛季節。在網上或者坊間,都流傳著一些識別毒蘑菇的“土辦法”,然而實際上這些“土辦法”并不靠譜。許多有毒蘑菇和可食用的蘑菇在外形、普通特征上沒有明顯區別。因此,杜絕蘑菇中毒最根本的方法,就是不要自行采摘食用野生蘑菇,自家花圃里長出的蘑菇也不要采食。

  

    醫學專家提醒,目前,對毒蘑菇中毒尚無特效療法。食用野生蘑菇后如出現惡心、頭暈、嘔吐、幻視、幻聽等癥狀,應立即采用簡易的方法進行催吐處理,并盡快撥打120送醫院救治,同時保留野生菌樣品供醫務人員救治參考。

  

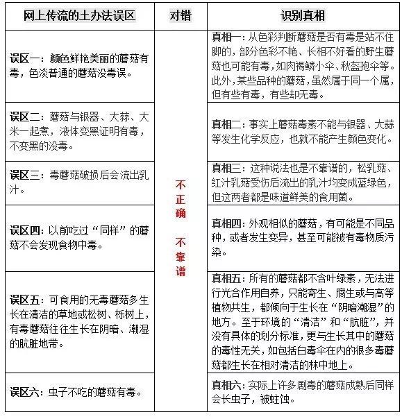
鑒別毒蘑菇的6大誤區:

圖片關鍵詞

來源‖南方網

Awesome Image
0513-85960100
0513-85327666
江蘇省南通經濟技術
開發區中央路 68—A號
alphay@alphay.com
chenhui@alphay.com
FOLLOW US:
江蘇安惠生物科技有限公司
">

版權所有 2021 江蘇安惠生物科技有限公司  蘇ICP備10215476號

本網站所有產品的創意策劃及內容的審核發布均由江蘇星天下文化產業發展有限公司全權負責。

本網站產品圖片或內容僅供參考,請以產品實物為準。

網站首頁
產品介紹
綜合新聞
靈芝文化館